鉅大鋰電 | 點擊量:0次 | 2018年06月08日
固態電池成為下一代動力電池的解決方案
目前,大力發展新能源汽車已成為各國實現節能減排、應對氣候變化的共識,很多國家更是將發展新能源汽車上升到國家戰略高度。美國、歐洲、日本等國的各大汽車集團均推出各自的發展計劃,如大眾提出「2025戰略」,預計到2025年推出超過30款的電動車,銷量力爭達到300萬輛。尤其是2016年以來,主要汽車強國更是紛紛加大新能源汽車產業的支持力度。
然而,目前電動汽車的規模化應用仍受制于續駛里程、安全性、成本等多項制約,例如針對車輛的續駛里程,若單純增加電池數量,會造成整車增重,進而造成百公里電耗的明顯增加,隨之而來的是全生命周期的碳排放提高,整車售價也會水漲船高,因此根本解決策略仍需大幅提升電池的各方面性能。以美國特斯拉推出的ModleS電動汽車為例,為了解決「里程焦慮」問題,采用了近7000個3.1Ah的18650型鋰離子電池,使其續航里程達到400km以上,但是其電池重量達到500kg,汽車的售價高達7.9萬美元,一定程度上抑制了其在市場中推廣。
我國以純電驅動作為技術路線,車輛所用電池的電量需求更高,對電池的能量密度和安全性提出了更為嚴苛的要求,因此迫切需要發展高比能、高安全性的動力電池,同時兼顧功率特性、循環壽命和成本等其他性能。
每一次電池性能的顯著提升,本質上都是電池材料體系的重大變革。從第一代的鎳氫電池和錳酸鋰電池,第二代的磷酸鐵鋰電池,到目前廣為采用且預計持續到2020年左右的第三代三元電池,其能量密度和成本分別呈現出階梯式上升和下降的明顯趨勢。因此,下一代車用電池選用何種電池體系,對于實現2020~2025年的電池目標至關重要。
在目前各種新型電池體系中,固態電池采用全新固態電解質取代當前有機電解液和隔膜,具有高安全性、高體積能量密度,同時與不同新型高比能電極體系(如鋰硫體系、金屬-空氣體系等)具有廣泛適配性則可進一步提升其質量能量密度,有望成為下一代動力電池的終極解決方案,引起日本、美國、德國等眾多研究機構、初創公司和部分車企的廣泛關注。
1固態電池概述
傳統鋰離子電池采用有機液體電解液,在過度充電、內部短路等異常的情況下,電池容易發熱,造成電解液氣脹、自燃甚至爆炸,存在嚴重的安全隱患。20世紀50年代發展起來的基于固體電解質的全固態鋰電池,由于采用固體電解質,不含易燃、易揮發組分,徹底消除電池因漏液引發的電池冒煙、起火等安全隱患,被稱為最安全電池體系。
對于能量密度,中、美、日三國政府希望在2020年開發出400~500Wh/kg的原型器件,2025~2030年實現量產。要實現這一目標,目前公認的最有可能的即為金屬鋰負極的使用,金屬鋰在傳統液態鋰離子電池中存在枝晶、粉化、SEI(固態電解質界面膜)不穩定、表面副反應多等諸多技術挑戰,而固態電解質與金屬鋰的兼容性使得使用鋰作負極成為可能,從而顯著實現能量密度的提升。
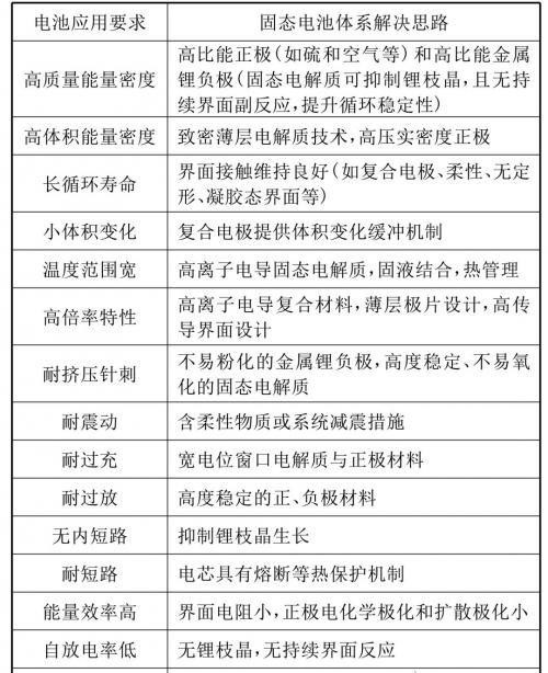
針對車用電池應用的期望要求,基于自身特性,固態電池體系逐一給出可能的解決思路。

電池應用要求與固態電池體系解決思路
2固態電池核心部件——固態電解質研究進展
對于固態電池,固態電解質是其區別于其他電池體系的核心組成部分,理想的固態電解質應具備:
工作溫度區間(特別是常溫)保持高的鋰離子電導率;
可忽略或者不存在晶界阻抗;
與電極材料的熱膨脹系數匹配;
在電池充放電過程中,對正負極電極材料保持良好的化學穩定性,尤其是金屬鋰或鋰合金負極;
電化學寬口寬,分解電壓高(>5.5Vvs.Li/Li+);
不易吸濕,價格低廉,制備工藝簡單;
環境友好。
以下將從目前重點研究的不同類型固態電解質的組成、基本特性、技術現狀、存在問題和改性策略等方面進行具體論述。
2.1聚合物固態電解質
聚合物固態電解質是由有機聚合物和鋰鹽構成的一類鋰離子導體,具有質量輕、易成膜、粘彈性好等特性。應用在鋰離子電池中,可獲得在寬工作溫度范圍內的高比能量、大功率、長循環壽命的電池,并且可將電池制備成各種形狀,充分利用電化學器件的有效空間。聚合物鋰離子電池在組裝、使用和運輸的過程中,可以承受擠壓、碰撞和電池內部的溫度和外形變化。
此外,聚合物電解質除了自身傳輸鋰離子的功能,還能充當隔膜,隔離正負電極,在電池充放電過程中補償電極材料的體積變化,保持電極和電解質的緊密接觸。聚合物電解質還可在一定程度上抑制鋰枝晶的生長,降低電解質和電極材料之間的反應活性,提高電池的安全性。聚合物電解質還有利于電池進行卷對卷地大規模生產,從而有望降低生產成本。目前商業化的聚合物鋰離子電池已逐漸應用于手機、筆記本電腦、移動充電電源等電子設備領域。
固態聚合物電池可近似看作是將鹽直接溶于聚合物中形成的固態溶液體系,其主要性能由聚合物、鋰鹽和各種添加劑共同決定。對于鋰鹽的選擇實際上就是對陰離子的選擇,在非質子、低介電常數的聚合物溶劑中,陰離子的電荷密度和堿性等性質對聚合物電解質的形成起到重要作用。
聚合物電解質的形成能力取決于對陽離子的溶劑化作用能和鹽晶格能的相對大小,晶格能越大,與聚合物形成聚合物電解質的能力就越弱。鋰鹽晶格能的上限一般認為是850J/mol,不同的鋰鹽,晶格能大小不同,常見鋰鹽晶格能排序:F->Cl->Br->I->SCN->ClO4-~CF3SO3->BF4-~6AsF6-。除了晶格能和陰離子的電荷密度分布以外,鋰鹽的解離常數也會產生一定的影響。
PEO是一種典型的高分子電解質,它由-CH2CH2O-和-CH2CH2CH2O-單元構成,醚氧原子在PEO的最佳分布使得它可與多種鋰鹽形成復合物,PEO基聚合物電解質因而也得到了廣泛的研究和應用。對于無機添加物,具有化學惰性的、高比表面的無機填料可以改善聚合物電解質的熱穩定性,抑制電極界面上鈍化層的形成,提供電解質的電導率和陽離子遷移數等,常用的無機添加劑有SiO2、Al2O3、MgO、ZrO2、TiO2、LiTaO3、Li3N、LiAlO2等。
目前聚合物電解質相比液體電解質在安全性上有明顯提升,但是仍需進一步提高電解質的鋰離子電導率,維持聚合物的力學穩定性以及化學穩定性。
2.2無機固態電解質
無機固體電解質發揮自己單一離子傳導和高穩定性的優勢,用于全固態鋰離子電池中,具有熱穩定性高、不易燃燒爆炸、環境友好、循環穩定性高、抗沖擊能力強等優勢,得到了廣泛的關注,同時有望應用在鋰硫電池、鋰空氣電池等新型鋰離子電池上,是未來電解質發展的主要方向。
按照物質結構進行劃分,無機固態電解質可以分為晶態和非晶態(玻璃態)兩大類,每一類按照元素組成的不同又可分為氧化物和硫化物。
2.3非晶態(玻璃態)無機電解質
玻璃態無機固體電解質具有組份變化寬,離子傳導各向同性,界面阻抗相對較低,易于加工成膜,在全固態電池中具有很好的應用前景。按照組成可分為氧化物體系玻璃電解質和硫化物體系玻璃電解質,其中氧化物玻璃電解質的電化學穩定性和熱穩定好,但是離子電導率比較低,硫化物玻璃電解質雖然具有較高的離子電導率,但是電化學穩定性差,制備困難。
氧化物玻璃體系電解質是由網絡形成氧化物(如SiO2、B2O3、P2O5等)和網絡改性物(如Li2O)組成,網絡形成氧化物通過共價鍵相互連接形成玻璃網絡,網絡改性氧化物打破網絡中的氧橋,使鋰離子在其網絡間進行遷移。提高氧化物玻璃體系電解質電導率可通過多種途徑實現:
首先,可適量增加網絡改性物的含量。對于通過適量增加Li2O的含量會導致氧化物玻璃電解質電導率的提高,而Li2O的含量增加到一定程度,則會導致非氧橋原子數的增加,非氧橋原子可以捕獲鋰離子,從而降低氧化物玻璃電導率,可使用混合網絡形成氧化物。采用二元或二元以上的網絡形成氧化物,會產生混合網絡效應,增加網絡中的缺陷結構,改善鋰離子傳導通道中的傳輸瓶頸,提升鋰離子傳導。如Li2O-P2O5-B2O3三元體系玻璃,當鋰離子濃度為5mol%時,電導率為9×10^(-5)S/cm。










