鉅大鋰電 | 點擊量:0次 | 2018年10月17日
南都電源發布業績預告,公司預計前三季度預盈逾4.03億元 同比增10%至40%
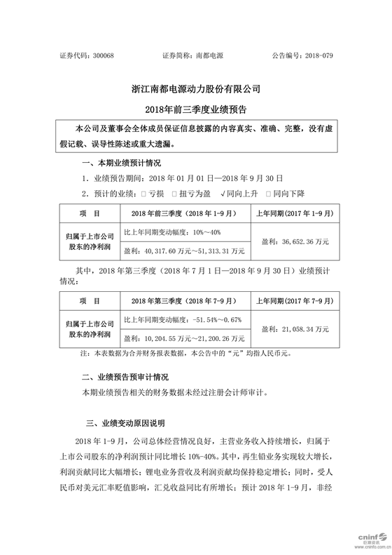
10月12日晚間,南都電源發布業績預告,公司預計前三季度實現歸屬于上市公司股東的凈利潤為40,317.60萬元-51,313.31萬元,同比增長10%-40%,其中第三季度預計凈利潤為10,204.55萬元-21,200.26萬元,同比變動幅度為-51.54%~0.67%。
關于業績增長原因,南都電源表示,前三季度公司總體經營情況良好,主營業務收入持續增長。其中,再生鉛業務實現較大增長,利潤貢獻同比大幅增長;鋰電業務營收及利潤貢獻均保持穩定增長;同時,受人民幣對美元匯率貶值影響,匯兌收益同比有所增長。
公開資料顯示,今年以來,南都電源在用戶側分布式儲能、電網側分布式儲能、需求側響應等方面均實現突破,在儲能電站削峰填谷的基礎上,更有效地開展后續電力增值服務,實現更大價值。截至目前,南都電源累計投運及在建儲能項目容量超過1,000MWh,投運項目效率及收益基本達到預期。
公告原文如下:


下一篇:綠色氫能和太陽能為歐洲提供動力










